8月9日からの大雨に関する情報
大雨が続きましたが、皆様は被害などはありませんでしたでしょうか。本県の被害状況を記載しています。
雨が弱まっても地面はぬかるみ、土砂災害の危険もあります。引き続きお気を付けて下さい。
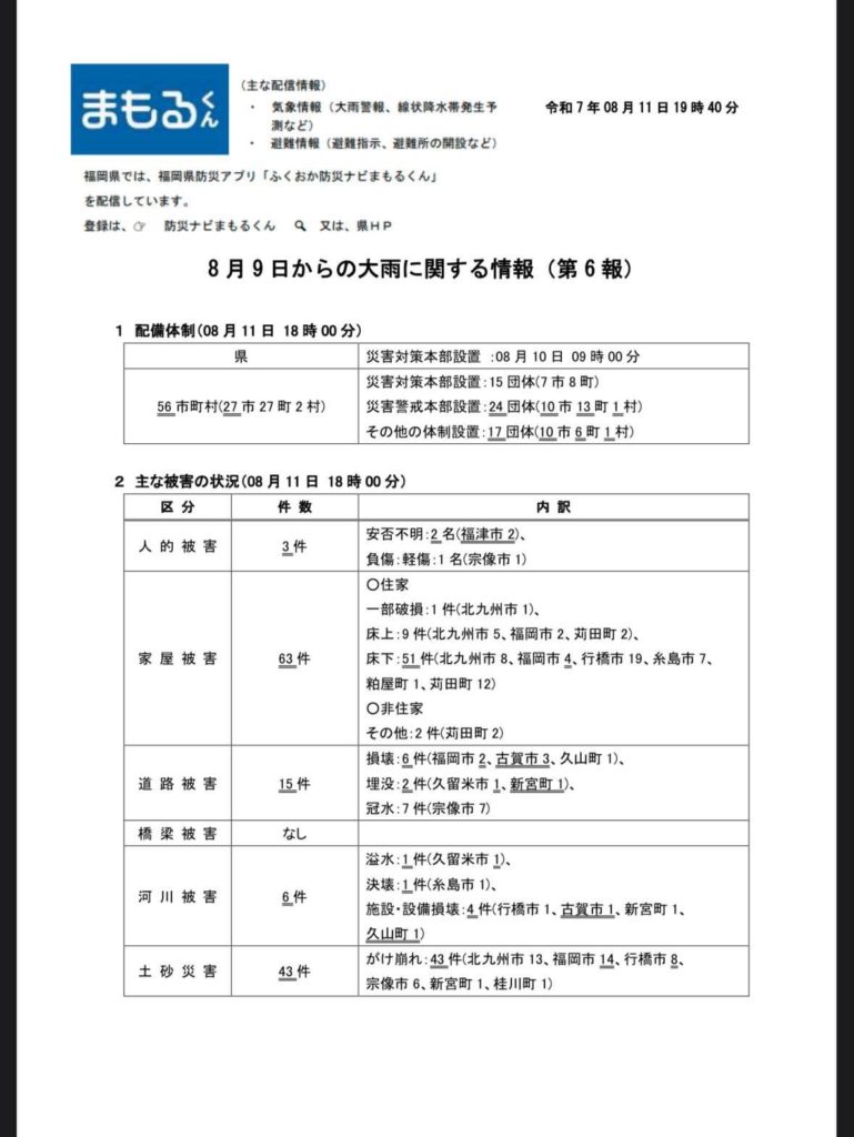
(8月11日 18時00分)
◯人的被害 3 件 (安否不明2名、軽傷1名)
◯ 家屋被害 63 件
◯ 道路被害 15 件
◯ 橋梁被害 無
◯ 河川被害 6件
◯土砂災害 43件
◯避難指示対象 367,608世帯、479,361名
(実避難数 120世帯、243名)
◯高齢者避難対象 158,395世帯、318,632名
(実避難数 24世帯、32名)
◯自主避難 11世帯、18名
✳︎詳細は下記ホームページから参照下さい。
◯福岡県防災ホームページhttps://www.bousai.pref.fukuoka.jp/disaster/archives/110


